Events & Milestones
General
The Events & Milestone functionality will support users in the process of executing Trips and communicating dates/times with other parties. The difference between a milestone and an event is that a milestone is always an expected occurrence, whereas an event is not.
Examples of Events & Milestones
| Type | Examples |
|---|---|
| Events | Order not loaded, Goods damaged, Goods missing, Late delivery, etc. |
| Milestones | Order Created, Order Planned, Order Loaded, Order arrived at Depot, Driver is onroute for delivery, Order unloaded, POD Received, etc. |
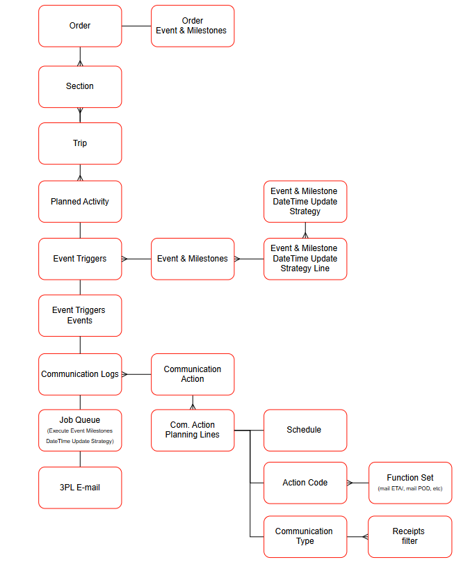
Structure Event & Milestones
The structure of Events and Milestones and the relationships with other functionality are shown in the following diagram:

Date/time logic
In the Event & Milestone functionality several descriptions of date-time fields are being used. To understand the functionality it is important to understand the functionality on these fields:
Estimated Date/time: The date/time based on the Planned Activity related to a (un)load activity of an Order.Updated Date/time: The new date/time calculated when a Trip is in progress and Planned Activity have been recalculated.Original Date/time: The initial date/time commmunicated in a Communication Log, based on the Planned Activity related to a (un)load activity of an Order.Actual Date/time: The date/time of realization of the Planned Activity related to a (un)load activity of an Order.
On the following events the following date/time descriptions will be used:
Order created: The actual date/time on which an Order has been created.Order released: The actual date/time on which an Order has changed to the status: Released.Order planned: The actual date/time on which an Order has been planned on a Trip.Order loaded: The scheduled date/time, communicated date/time or realized date/time of the loading activity releated to the Order .Order unloaded: The scheduled date/time, communicated date/time or realized date/time of the unloading activity releated to the Order .POD received: The actual date/time on which an POD has been attached to an Order.
Functionality

Actions
New: Creates a new entry below the selected line.Edit List: Changes to edit-modus.Delete: Deletes the selected line.Edit Service levels: Functionality not applicable on TMS.Event Triggers: Opens the page: Event TriggersEvent Milestone Mapping: Functionality not applicable on TMS.
Fields
Code: The unique code for the line.Description: The description2 related to the code.Usage: A set of values is available, select the related usage applicable on the entry.Date Type: Options: Event, Milestone(internal) and Milestone(external).Field Type: Options: From/To, Earlies/ or SpecificEstimated Date User Task Code: The date/time based on the Planned Activity related to a (un)load activity of an Order.Updated Date User Task Code: The new date/time calculated when a Trip is in progress and Planned Activity have been recalculated.Actual Date User Task Code: The date/time of realization of the Planned Activity related to a (un)load activity of an Order.
Settings
The following pages contain settings on the Event & Milestones functionality.
Tip
Start by initializing the Event & Milestone functionality on the page: Event & Milestones Setup (Transport)
- Event & Milestones Setup (Transport) the basic settings applicable on the functionality Event & Milestones.
- Event Milestone List an overview of events and milestones configured.
- Event Milestone Date Time Update Strategy functionality to be capable of controlling the generation of dates/times.
- Event Trigger List what action to perform when an Event or Milestone is triggered.
- Job Queue Event & Milestones Date Time Update Strategy will automatically update the dates/times determinated as scheduled in the job queue.
- Order Type (TMS) which Event & Milestone Template is applicable per order type.